Хостинг и техническая поддержка -- компания Маглан
автоклуб M49

Здравствуйте, гость ( Вход | Регистрация )

 
Ответить в данную темуНачать новую тему
Модуль дистанционного управления центральным замком, Помогите с подключением
QQQ666
сообщение 25.11.2014, 4:40
Сообщение #1


Группа: Участник
Сообщений: 1
Спасибо: 0




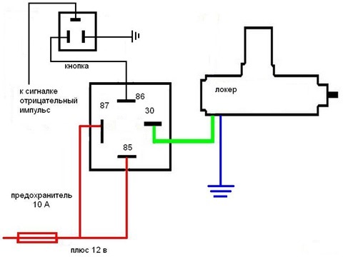
Помогите разобраться((( Погуглив, так ничего толком и не понял…
11 проводов, какой куда подключать не понятно. Знаю, тема затасканая, но было бы хорошо если кто-нибудь расписал поподробнее о подключении.
Имеются схемы) в двери моторчика нет, тупо пучек из 5 проводов и какой-то блок.
Прикрепленное изображение
0
Прикрепленное изображение
[attachment=
209976:10_________.jpg]
Прикрепленное изображение
Прикрепленное изображение

Прикрепленное изображение

Эскизы прикрепленных изображений
Прикрепленное изображение
Прикрепленное изображение
Прикрепленное изображение
 
Перейти в начало страницы
 
+
MagON
сообщение 25.11.2014, 15:07
Сообщение #2


Группа: Активный участник
Сообщений: 5087
Спасибо: 2562




Цитата(QQQ666 @ 25.11.2014, 3:40) *
Имеются схемы) в двери моторчика нет, тупо пучек из 5 проводов и какой-то блок.


Активаторы нннада


--------------------

Перейти в начало страницы
 
+
olega
сообщение 25.11.2014, 20:05
Сообщение #3


Группа: Активный участник
Сообщений: 4426
Спасибо: 682




Мне кажется беполезная вещь! Чтобы это работало ,нужны активаторы на двери,если их нет! А если они есть то и сигу можно тогда поставить! Зачем тогда этот модуль нужен,не пойму!

Сообщение отредактировал olega - 25.11.2014, 20:06
Спасибо! — STARGAZER
Перейти в начало страницы
 
+
STARGAZER
сообщение 25.11.2014, 21:57
Сообщение #4


Группа: Активный участник
Сообщений: 6236
Спасибо: 6138

Авто: Toyota Tacoma 4.0 2007 Access cab



Чтобы это работало, помимо активаторов нужен ещё нормальный автомобиль, у которого механизм замка сделан не топором по пьянке. В старых жигулях это работает лишь в том случае, если раз в неделю выливать в каждый замок по бутыльку ВД-шки.


--------------------
Спасибо! — NOKIA
Перейти в начало страницы
 
+

Быстрый ответОтветить в данную темуНачать новую тему
2 чел. читают эту тему (гостей: 2, скрытых пользователей: 0)
Пользователей: 0

 



RSS Текстовая версия Сейчас: 26.11.2025, 2:46